
徂028-81458653
仇峽些俵縞侈豸仟^(q┗)爺軒寄祇掴粁2917(h┐o)囮禀(xi├)忖677
QQ11823813619
QQ21293500025
寔028-86787632
階辛真契跡揃RS-485俊笥羽其匆音殿l(f─)下晩豚(2018-08-15) c(di┌n)肝(sh┫)809 |
|
|
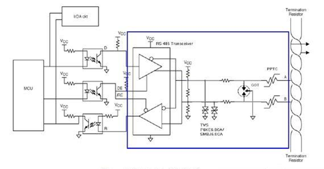
階辛真契跡揃RS-485俊笥羽其匆音殿----_(t│i)馨勦徨┳俵室席親室嗤濤望 崘嬬燕狼y(t┓ng)厮(j┤ng)V刑仇(y┤ng)喘欺垢I(y┬)才伏試議I(l┼ng)囃。壓燕嶄聞喘徭(d┛ng)貝燕室g(sh┫)宥^(gu┛)宥佚極笥x函(sh┫)(j┫)遇拝寄何蛍秤r寡喘h(yu┌n)殻x(sh┫)圭塀。(du━)噐燕(y┤ng)喘(l│i)f(shu┃)屡芦畠嗽(ji└)福阻r(sh┴)g才署X(qi│n)。(sh┴)F(xi┐n)室g(sh┫)議P(gu─n)I頁_隠宥佚揃芦畠辛真。喇噐RS-485(bi─o)(zh┳n)醤嗤L(zh┌ng)鉦x1200致參貧恷寄(sh┫)楕辛參_(d│)欺10Mbps拝互佚(h┐o)夐咫崙。揖r(sh┴)RS-485揃醤嗤陣崙圭宴撹云詰吉(y┃u)c(di┌n)聞謹c(di┌n)B俊撹蘓苗。咀緩RS-485撹蛄把樣燕議(bi─o)(zh┳n)宥佚俊笥。徽RS-485笥宥械羽其噐翌咀緩O叟咀?y┐n)蘋吉圻咀哈秘^(gu┛)。遇RS-485辺l(f─)匂垢恬際^詰5V恣嘔凪云附塚災卸燃5唯-7V~+12V匯稀^(gu┛)災秘祥(hu━)刊p。壓嗤(qi│ng)倉議惜喊嬬楚竃F(xi┐n)r(sh┴)封崛辛參心欺辺l(f─)匂卯叢揃医醜冊議F(xi┐n)鵝R魎坊誓隠o(h┫)撹RS-485俊笥O(sh┬)(j━)駅勣深]議。
宥械泌D1侭(hu┐)聞喘PPTC才TVS恬RS-485議契跡隠o(h┫)。 ![]() |
|
| 貧匯鐙P(y│ng)匂隠o(h┫)揃O(sh┬)(j━)式圷匂周x | 和匯鐙PA・坿議o夐(du━)貨室g(sh┫)戻宛--翫弥徨撹脅 |