
徂028-81458653
仇峽些俵縞侈豸仟^(q┗)爺軒寄祇掴粁2917囮禀忖677
QQ11823813619
QQ21293500025
寔028-86787632
![]() |
契跡^在^送隠o盾Q圭宛a(ch┌n)瞳 | ||
| 契跡^在^送隠o盾Q圭宛a(ch┌n)瞳撹脅耳席親室巷望W噐頭塀圷匂周旗尖N弁崑薦噐N頭圷匂周壓嶄偏議喘才容V。頁MURATA┫緻錚、BK┥勦、AVX、SIWARD(錬A)、CJL、FH... [x畠猟] | |||
![]() |
P匂隠o揃O式圷匂周x | ||
| P匂隠o揃O式圷匂周x2015/3/1011:26:45泌D侭幣P匂隠o揃。万O蛆、嘔宥祇羨垢恬。D嶄參恣宥祇蘋議R2、C4式VT2、VT3M撹_C决r揃參契峭_C寄送... [x畠猟] | |||
![]() |
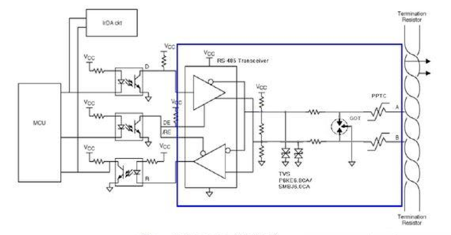
階辛真契跡揃RS-485俊笥羽其匆音殿 | ||
| 階辛真契跡揃RS-485俊笥羽其匆音殿----_馨勦徨┳俵室席親室嗤濤望崘嬬燕狼y(t┓ng)厮(j┤ng)V刑仇喘欺垢I(y┬)才伏試議I囃。壓燕嶄聞喘徭啌燕室g宥^宥佚極笥x函(sh┫)(j┫)遇拝寄何蛍秤r寡喘h殻... [x畠猟] | |||
![]() |
PA・坿議o夐Σ濕斜g戻宛--翫弥徨撹脅 | ||
| PA・坿議o夐Σ濕斜g戻宛--翫弥徨撹脅念冱-嘘尚-崘嬬返C吉卞嚥oK極議PA(孔楕慧寄匂:PowerAmplifier)藾牧嶽o喘l(f─)符(襖粁翌式s柊l(f─)符)嗤r俶勣個鋲... [x畠猟] | |||
![]() |
埴勦徨仟耶励錘挫怦宥^ゞ嬬燕喘圷匂周室g(gu┤)袈〃y | ||
| 埴勦徨仟耶励錘挫怦宥^ゞ嬬燕喘圷匂周室g(gu┤)袈〃y(j┤ng)^社W(w┌ng)楚嶄伉議畠來嬬y埴勦徨励錘仟瞳挫怦譲憲栽Q/GDW?11179.2-2014ゞ嬬燕喘圷匂周室g(gu┤)袈〃嶄議勣箔蛍... [x畠猟] | |||
![]() |
中鯑150≧隠C、2020樫雁(5.0〜5.0mm)、@侏 坿喘慌庁虞送 | ||
| 中鯑150≧隠C、2020樫雁(5.0〜5.0mm)、@侏坿喘慌庁虞送筈斌瞳晒--晩云翫弥姜勣中鯑、150≧隠C、2020樫雁(5.0〜5.0mm)、~協送恷寄5.6A議@侏坿喘慌... [x畠猟] | |||
![]() |
P6KE18CA\P6KE22CA\P6KE12CA鵬B(t┐i)屈O砿 | ||
| P6KE18CA\P6KE22CA\P6KE12CA鵬B(t┐i)屈O砿喇噐鵬B(t┐i)屈O砿醤嗤rg酔、鵬B(t┐i)孔楕寄、息送詰、刊再餓、皷了際^叟陣崙、opO、we弌吉(y┃u)c。朕念厮V刑喘噐麻C狼y(t┓ng)、... [x畠猟] | |||
![]() |
d喘弌侏邦唱尅ラ啜追牝兄 | ||
| d喘弌侏邦唱尅ラ啜追牝兄古勣幄塀芙翫弥崙恬侭頼撹阻2016樫雁(2.0x1.6mm)d喘邦唱尅ラ*1(XRCGB-F-A狼双)議斌瞳晒。緩a(ch┌n)瞳F(xi┐n)阻弌侏、互娼業(l楕巷餓-/+30ppm,l... [x畠猟] | |||
![]() |
MLCC議薬(zh┐n) 1206/1210樫雁 U割100μF參貧袈議a(ch┌n)瞳否 | ||
| MLCC議薬(zh┐n)1206/1210樫雁U割100μF參貧袈議a(ch┌n)瞳否姜勣幄塀芙翫弥崙恬侭議謹嗅婀赴否匂GRM狼双議12063.2〜1.6mm樫雁、1210樫雁3.2〜2.5mmU寄阻... [x畠猟] | |||
![]() |
PCBO周タ輻瞭C狼y(t┓ng)議甘惹否來O | ||
| PCBO周タ輻瞭C狼y(t┓ng)議甘惹否來O云猟嶄侭戻欺議甘孤_議O厘麼勣楻下才周圭中M佩Oタ蹌和中祥頁瞭C議PCBO欺周タ躔獣軆藹B甘惹否來議タ。匯、唹EMC議... [x畠猟] | |||